Organogram with Group Profiling
From All n One's bxp software Wixi
Contents
1 Overview
An organogram is a diagram that shows the structure of an organization and the relationships and relative ranks of its parts and positions.
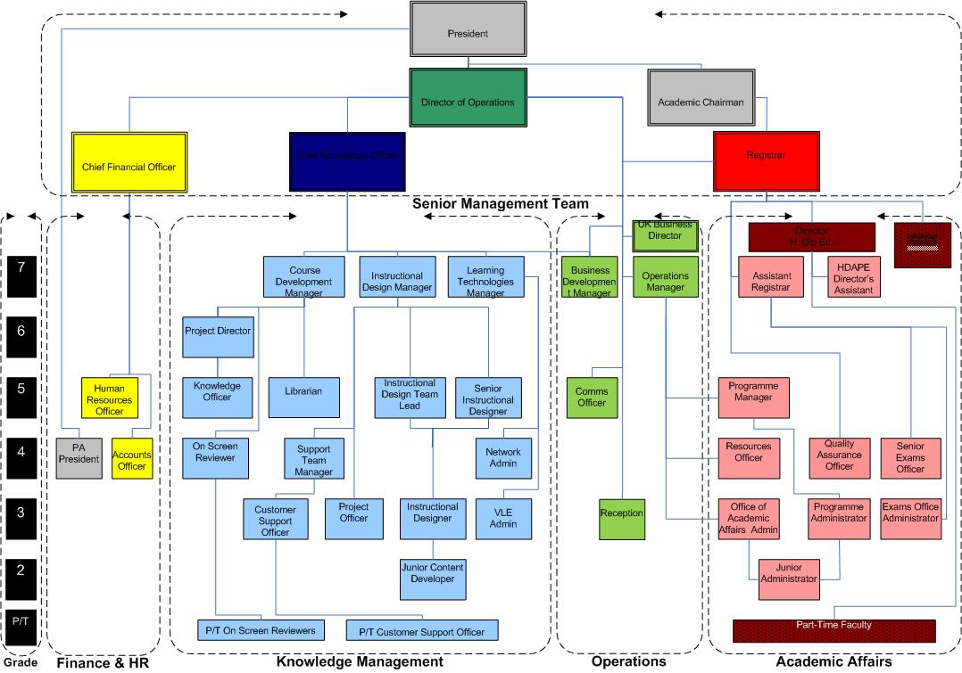
An example organogram might look like the following. Retrieved from http://blog.hansdezwart.info/category/parallax/ discussing Hibernia college, an on-line college in Ireland.
2 Tree structures
Every Organogram is different for every company. Some terminology must be common in order to further discussions of the engine.
The root or base of the tree is Everyone. Using the example above, the President is the root of the tree structure. From here numerous branches extend out. It is possible for the root to have one branch or many branches. A user is associated with one or more branches of the tree.
In the example above, the President has three branches : Director of Operations, Academic Chairman and PA President.
3 Use in bxp software (bxp)
For security management it is possible to group users up and apply security permissions based on different branches of the Organogram tree.
bxp manages all its security through the System Access Management
module. There is a section in this module called Security Group Management. It is in here all management of the organogram is controlled.
Whilst a user within bxp only has one Department, within an Organogram a user can belong to more than one branch of the tree.
"Everyone" will always be the root of the structure, the parent group / top group. From here other branches / security groups can be added.
4 Management
4.1 To view your current structure
Main Menu > System Access Management > Security Group Management > Organogram with Group Profiling >
Each of the branches are clickable to allow you to review the users in that branch of the tree.
The display will also show all the branches and their members.
4.2 To add a Security Group / Branch
Main Menu > System Access Management > Security Group Management > Create a Security Group >
- Give your security group / branch a unique name.
- Choose the parent to attach it to
Below is a display of the current structure to serve as a reminder.
4.3 To associate users with a Security Group / Branch
Main Menu > System Access Management > Security Group Management > Add User to a Security Group >
- Choose the group
- Choose the users
- Click "Continue"
