Difference between revisions of "All n One Project Development Approach"
From All n One's bxp software Wixi
Philip Lacey (talk | contribs) |
Philip Lacey (talk | contribs) |
||
| Line 48: | Line 48: | ||
| − | + | ''Output 1'': Quote for Analysis | |
| Line 63: | Line 63: | ||
| − | + | ''Output 2'': Analysis Document | |
| Line 75: | Line 75: | ||
| − | + | ''Output 3'': Project Documentation | |
| − | + | ''Output 4'': Training Documentation | |
| Line 86: | Line 86: | ||
| − | + | ''Output 5'': Project Report / Case Study | |
[[Category:Topic:About bxp]] | [[Category:Topic:About bxp]] | ||
[[Category:Topic:Key Concept]] | [[Category:Topic:Key Concept]] | ||
Revision as of 20:49, 16 December 2014
1 Overview
For larger development requests All n One are very experienced in delivering custom client requests.
There are many development approaches possible:
http://en.wikipedia.org/wiki/Software_development_process
- Waterfall development (SDLC - Software Development Life Cycle)
- Prototyping
- Incremental development
- Iterative and incremental development
- Spiral development
- Rapid application development (RAD)
- Agile development
- Code and fix
- Lightweight methodologies
Traditional software development approaches work very well when there are good definitions of the processes and procedures required available. This is not always possible especially when implementing prototypes to explore if a concept is possible. For this reason there is a development approach available in the eLearning arena called ADDIE, which is employed for client development.
http://en.wikipedia.org/wiki/ADDIE_Model
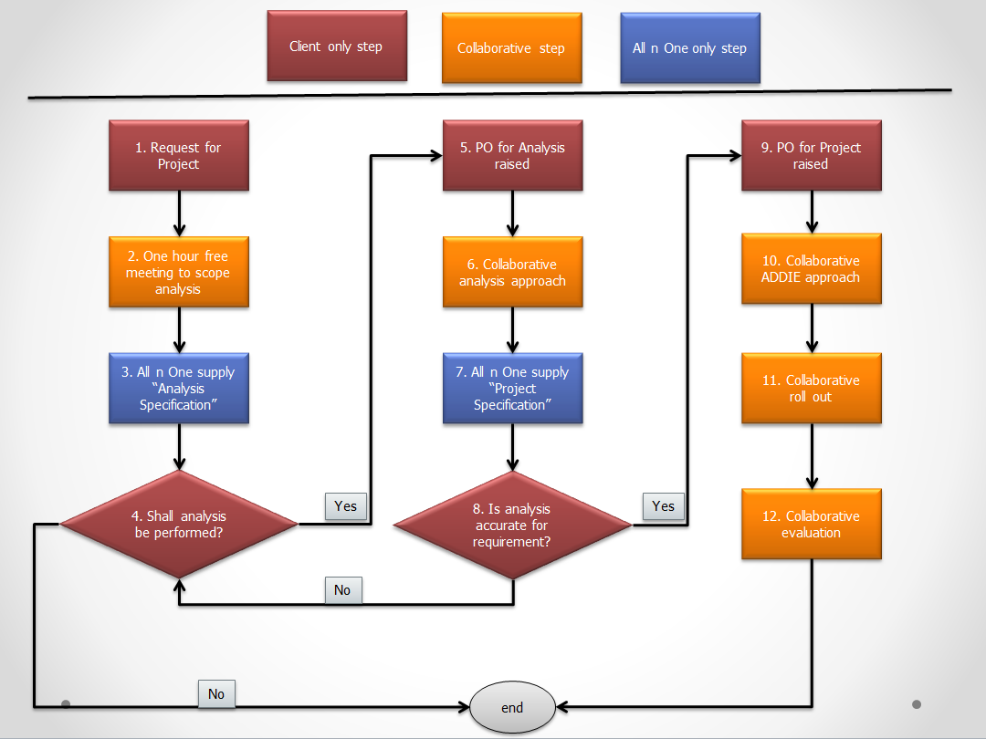
2 Phased Approach
Again this approach requires an analysis phase. Rather than rushing into a full on project, we employ a strong phased step analysis to reduce risk.
Phase 1. A client will request a project through one of the support channels.
Phase 2. One hour free meeting to scope analysis. This is done to allow All n One to become familiar with the request and understand the requirements of the request. This one hour meeting is to allow All n One to understand the essence of the project.
Phase 3. All n One as a result of the meeting / call / Webex will create and populate an Analysis Specification document. This document is to provide a quote for how long the Analysis phase alone will take. This gives the client the comfort of knowing how long it will take to do the analysis.
The Analysis phase of any project can change a project completely. The knowledge, approach and experience of All n One combined with the expert knowledge of the client can completely change how a project is approached. Often the Analysis can be an education for the client, as well as a project analysis specification generation exercise.
Output 1: Quote for Analysis
Phase 4. With the initial quote in hand, it is possible for the client to make an informed decision. Should the full analysis be performed?
Phase 5. Before work begins All n One requires a PO to be raised, or blocks of prepaid hours to be purchased / allocated.
Phase 6. A back and forth Analysis approach is used to iterative generate the documentation. Again no big bang approach is used, instead an iterative review is used to ensure that the client is involved all the way along.
Phase 7. All n One produce the Analysis document.
Output 2: Analysis Document
Phase 8. With a complete analysis available a decision to go / no go on the project can be made. Often we see clients with the added information value brought through the exercise, feed back into initial requirements. If this happens an iterative approach to having to redo the Analysis may be required. If the Analysis is correct the Project can be started.
Phase 9. Again before work begins All n One requires a PO to be raised, or blocks of prepaid hours to be purchased / allocated for the project.
Phase 10. The ADDIE approach is applied and this is built into a All n One template for phased development.
Output 3: Project Documentation
Output 4: Training Documentation
Phase 11. The roll out (Implementation) is a collaborative effort as it involves client personnel to be involved.
Phase 12. The most important part of ADDIE is the evaluation at the end of the process to calculate the Return on Investment of the project. Was the process as worth while as predicted in the Analysis phase. This analysis may lead to further projects but for the purpose of project development it is important to read an end to flag the work complete and done.
Output 5: Project Report / Case Study

